您现在所在的位置 : 首页 > 信息公开 > 通知公告
分享到:
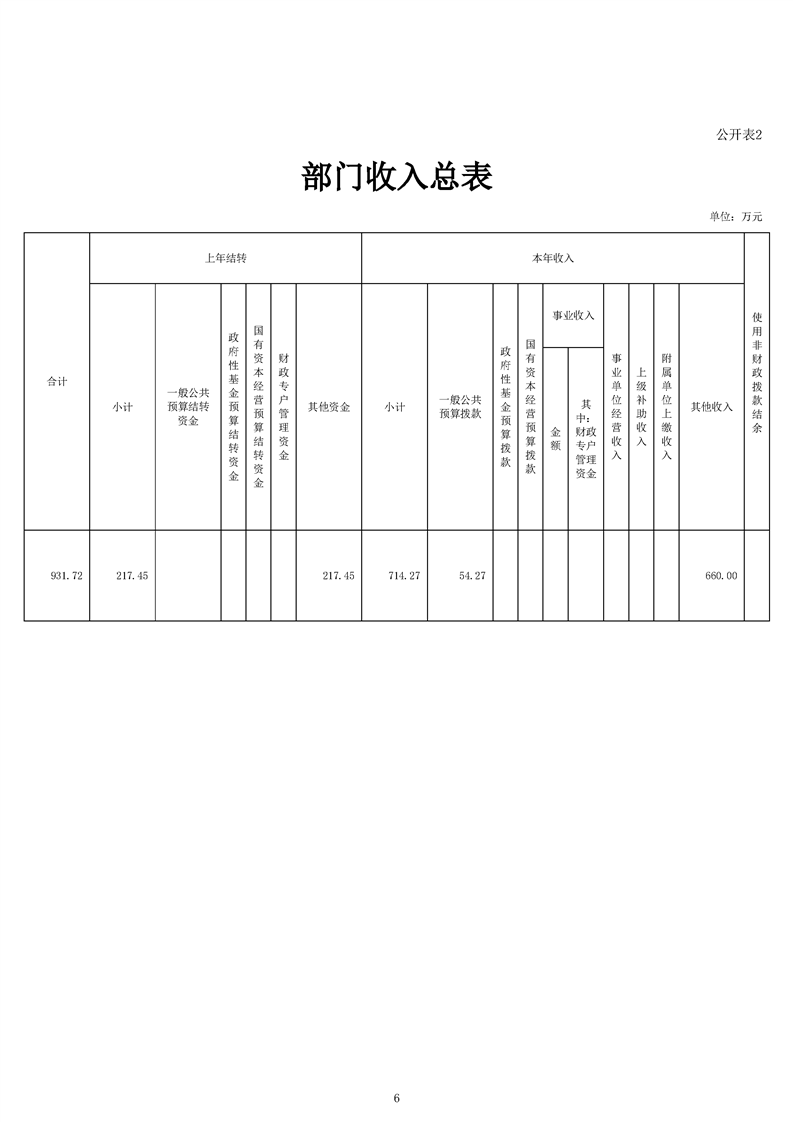
蓝山县消防救援大队2026年经费预算公开
  • 2026-04-27 15:39
  • 来源: 蓝山县消防救援大队
  • 发布机构:蓝山县数据局(营商环境建设局)
  • 作者:
  • 【字体:    





























扫一扫在手机打开当前页

设为首页 | 加入收藏 | 网站声明 | 站点地图| 联系我们|邮箱:lsjjxxzx@126.com
主办:蓝山县人民政府办公室    承办:蓝山县数据局(蓝山县营商环境建设局)    联系电话:0746-2226151
备案号:湘ICP备05012207号  网站标识码:4311270010   湘公网安备 43112702000005号

  • 湖南省政府网
  • 蓝山政务
  • 承办:蓝山县行政审批服务局  技术支持:开普云